网站首页
关于我们
产品展示
厂房设备
新闻资讯
工程业绩
联系我们
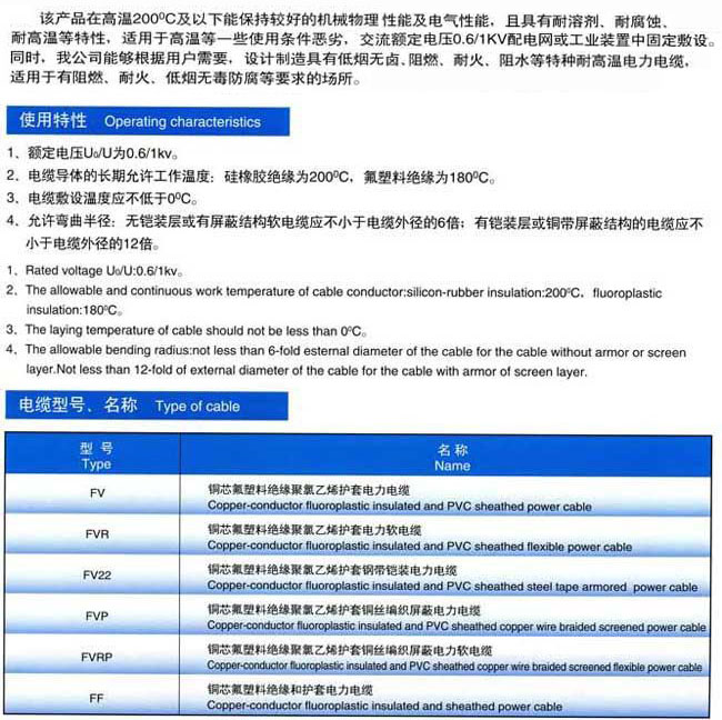
450/750V及以下塑料绝缘电线电缆
6-35KV电缆
NG-A(BTLY)防火电缆
BTTZ防火电缆
BTTRZ防火电缆
BBTRZ防火电缆
架空绝缘电缆
光伏专用电缆
铝合金电缆
变频电缆
低压电力电缆
分支电缆
计算机电缆
控制电缆
当前位置:
首页 > 产品中心 >
光伏专用电缆
·下一个:
阻燃、耐火电线电缆
·上一个:
架空绝缘电缆
关于我们
公司简介
工程业绩
生产设备
资质荣誉
产品中心
450/750V及以下塑料绝缘电线电缆
6-35KV电缆
NG-A(BTLY)防火电缆
BTTZ防火电缆
新闻中心
新闻中心
联系我们
联系方式
版权所有(C)2025 江苏金圣电缆有限公司 All Rights Reserved 备案号:
苏ICP备16019611号
技术支持:易达网络
苏公网安备 32028202000112号
联系电话
13961535737
13961880862
固 话:0510-87216858 87216520
传 真:0510-87216859
地 址:宜兴市官林镇工业集中区C区
邮 箱:jscable2008@163.com